研究发现地衣新属和新种

发布时间:2022-02-22

来源:昆明植物研究所【字号:

  青藏高原是世界的第三极,从森林、草原到荒漠,地域辽阔,生境多样,得天独厚的地理环境孕育出奇特、多样的地衣物种。拟沉衣属地衣主要分布于高山山地,在青藏高原3800-4500米海拔范围多有发现,生长于裸露岩表,常和不同地衣类群一起构成一片斑斓的“地毯”。

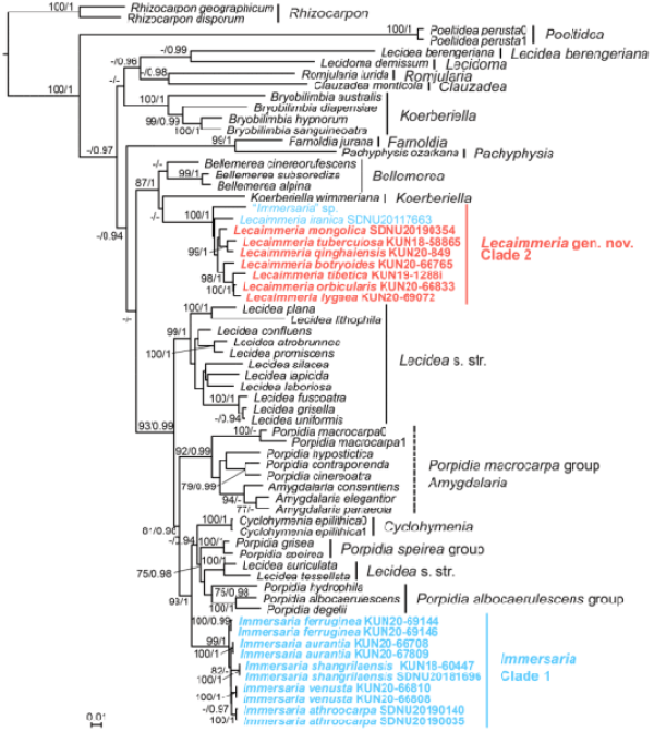
  此前定义的沉衣属物种中子囊盘有网衣型、茶渍型两种,但没有分子学证据支持。凯发k8昆明植物研究所等科研人员基于多基因系统发育分析,结合形态解剖化学证据,重新界定沉衣属Immersaria的概念,建立网衣科一个新属拟沉衣属Lecaimmeria C.M. Xie, Lu L. Zhang & Li S. Wang提出沉衣属4个新种、拟沉衣属7个新种和3个新组合。该研究将原有的8个物种新增到19个物种,其中10个新种原产于青藏高原,足以表明青藏高原地区丰富的物种多样性。

  相关研究成果以Revision of Immersaria and a new lecanorine genus in Lecideaceae (lichenised Ascomycota, Lecanoromycetes)为题,发表在MycoKeys上。研究工作得到国家自然凯发k8基金、第二次青藏高原综合凯发k8考察研究、中科院青年创新促进会以及植物化学与西部植物资源持续利用国家重点实验室开放课题的支持。 

  论文链接 

1.海拔4500拟沉衣属生境 

2.拟沉衣属模式种(左:Lecaimmeria orbicularis和沉衣属模式种(右:Immersaria athroocarpa 

图3.新属系统发育树

(责任编辑:侯茜)

关闭页面

友情链接: