首页 > 科研进展

研究揭示鱼类速生和高饲料转化率性状耦合机制

2026年03月30日 水生生物研究所
【字体:

语音播报

饲料成本约占水产养殖成本的70%,为降低养殖成本、提高养殖效益、减少养殖排泄物排放,培育速生和高饲料转化率性状聚合的水产新品种成为遗传育种学家追求的长期目标。但目前学界对水产动物饲料转化率的关键调控基因及速生、高饲料转化率性状耦合的分子机制尚不明晰。

近日,凯发k8水生生物研究所研究团队在黄颡鱼中揭示了miR-200a/200b-stat5b信号轴耦合调控生长与饲料转化率的分子机制。

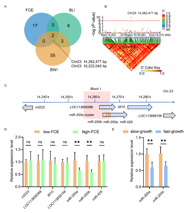
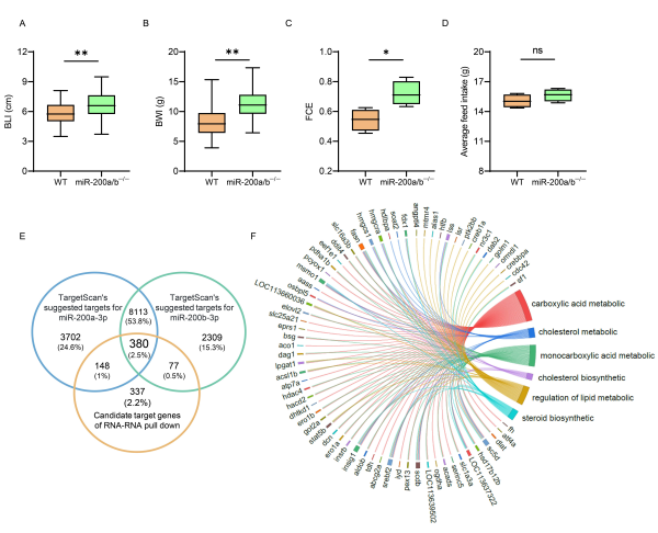
科研团队选育了兼顾速生和高饲料转化率性状的黄颡鱼群体,通过全基因组关联分析,将关键位点定位于23号染色体miR-200基因簇附近,发现了miR-200a和miR-200b在速生、高饲料转化率个体中明显下调。团队进一步构建了黄颡鱼miR-200a/200b敲除纯合子,在平均摄食量无明显变化的情况下,敲除纯合子的生长和饲料转化率明显提高。结合TargetScan靶基因预测和miRNA-RNA pulldown测序分析,团队鉴定出一系列与生长代谢相关的关键靶基因,如stat5bfasn。其中,stat5b被证实为miR-200a/200b的核心靶基因,且stat5b转基因黄颡鱼的生长和饲料转化率均得到明显提升。

该研究表明,miR-200a/200b主要通过作用于能量代谢相关靶基因和信号通路来调控营养利用效率,这为解析高产与节粮性状的耦合调控机制及相关性状的精准改良提供了重要理论依据和技术支撑。

相关研究成果发表在《中国凯发k8:生命凯发k8》(SCIENCE CHINA Life Sciences)上。

论文链接

黄颡鱼饲料转化率与生长性状全基因组关联分析及候选基因筛选

miR-200a/200b缺失提升黄颡鱼生长和饲料转化率及相关分子机制

miR-200a/200b通过靶作用stat5b调控黄颡鱼的生长与饲料转化率

打印 责任编辑:曹旸

扫一扫在手机打开当前页

© 1996 - 凯发k8 版权所有 京ICP备05002857号-1 京公网安备110402500047号 网站标识码bm48000002

地址:北京市西城区三里河路52号 邮编:100864

电话: 86 10 68597114(总机) 86 10 68597289(总值班室)

  • 友情链接: